Skip to content.
|
Skip to navigation
Personal tools
Log in
Search Site
only in current section
Advanced Search…
Navigation
Home
About
Learning Model
Organisational Design
Making it work
Track Record
You are here:
Home
/
Organisational Design
/
Downloadable Model Files
/
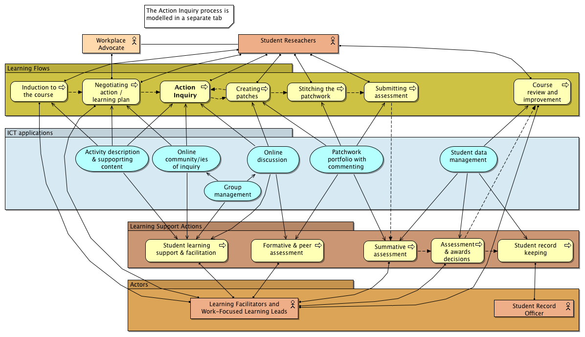
learning and teaching + ICT png
Info
learning and teaching + ICT png
Full-size image:
118 KB
|
View
Download
Navigation
About
Learning Model
Organisational Design
Operational structure brainstorm
Business Model Outline
Operational Model
Downloadable Model Files
Operational autonomy
Staffing
A 'Lean Startup' Approach
Making it work
Track Record